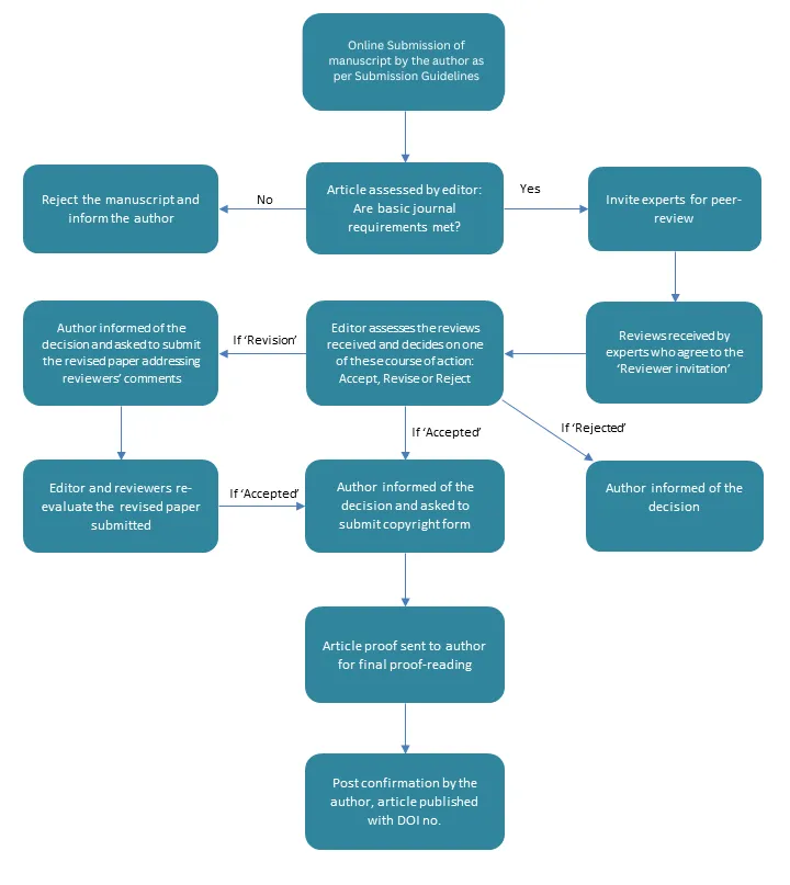
Peer Review Process
Kazspire follows a double-blind peer review system to ensure the highest standards of academic quality, fairness, and integrity. Both the reviewers and the authors remain anonymous throughout the process to maintain objectivity and eliminate potential bias.
Initial Screening
Every submitted manuscript undergoes an initial screening by the editorial team to evaluate its relevance, originality, and compliance with the submission guidelines. Manuscripts that do not meet the journal’s standards or fall outside its scope may be returned to the authors without external review.
Reviewer Selection
Qualified experts in the relevant field are carefully selected as reviewers based on their subject expertise, research background, and publication record. Each manuscript is generally assigned to two or more reviewers for independent evaluation.
Review Criteria
- Originality and contribution to the field
- Soundness of methodology and analysis
- Clarity and organization of the content
- Accuracy of results and conclusions
- Relevance of references and citations
Review Process
- The review process is double-blind, ensuring that the identities of both authors and reviewers remain confidential.
- Reviewers provide detailed feedback and recommendations — Accept, Minor Revision, Major Revision, or Reject.
- Authors are required to address all reviewer comments thoroughly in their revised manuscript.
Editorial Decision
The final decision regarding publication rests with the Editor-in-Chief and the editorial board, based on reviewer recommendations and the overall quality of the work. Authors will be notified of the decision promptly after the completion of the review process.
Revision and Resubmission
If revisions are requested, authors should submit the revised version within the specified timeframe, along with a point-by-point response to reviewers’ comments. The revised paper may undergo an additional round of review before final acceptance.
Confidentiality and Ethics
All manuscripts and reviewer reports are treated as confidential documents. Reviewers are expected to maintain integrity, avoid conflicts of interest, and adhere to ethical reviewing standards as recommended by the Committee on Publication Ethics (COPE).
